Role:
UX Designer, User research, ideation, prototyping, UI design
Tools:
Figma, Notion, Google Forms, Miro
About:
Most people go to Google or TikTok when they’re stuck—but the answers aren’t always credible. Peak Seek started with a simple idea: what if you could instantly connect with real experts, without the noise? My role was to explore how that experience could look and feel
Duration:
July – November 2023
I interviewed three full-time workers in New York (ages 22–28) to learn about their interests and what sparks them to start new hobbies. From these interviews, I gathered ideas for potential features like a classroom-style platform. Two participants mentioned they might not use Peak Seek, since they already find free content on LinkedIn and Facebook — a key signal that the app would need to provide unique value beyond what’s free.

The Intro app connects users to experts in fields like decorating, fashion, makeup, and wellness through paid video calls. It’s highly rated, with 800+ perfect reviews on the Apple Store.

ProTalk offers anonymous connections with experts on flexible timing. It currently holds a 3.1 rating on Google Play based on 12 reviews.
Peak Seek addresses these gaps by offering affordable access to experts across diverse fields in a modern, user-friendly platform.
A case study on creating a user-focused mobile experience for a leading fintech startup. My role included research, prototyping, and UI design.
Redesigned an online retail platform to improve navigation and boost conversion rates. Focused on clean layouts and intuitive flows.
Developed a digital tool for clinics to simplify appointment scheduling and patient management. Prioritized accessibility and clarity.
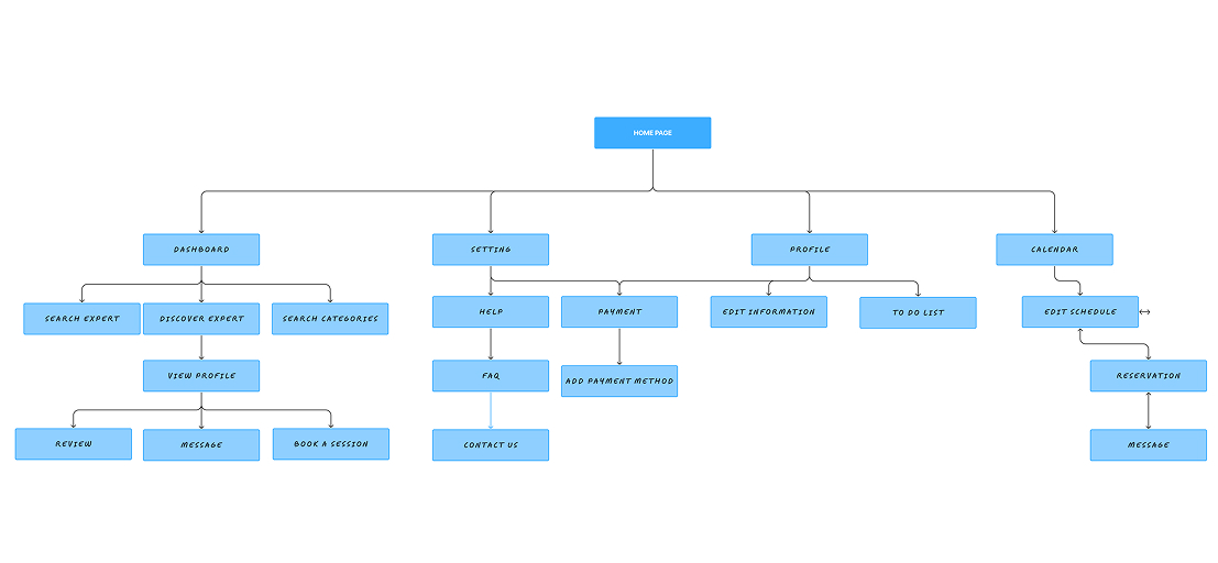
Card sorting with 5 participants resulted in 4 groups: dashboard, setting, profile, and calendar. TO-DO list feature added.
